Data Model¶
The data model is used when the S parameters for a component are available as value arrays, for example, loaded from a Touchstone (snp) file. This type of model allows the use of data imported from alternative sources and, in particular, experimental data to be used for simulation.
[1]:
import numpy as np
import photonforge as pf
from matplotlib import pyplot as plt
pf.config.default_technology = pf.basic_technology()
Sample Data Generation¶
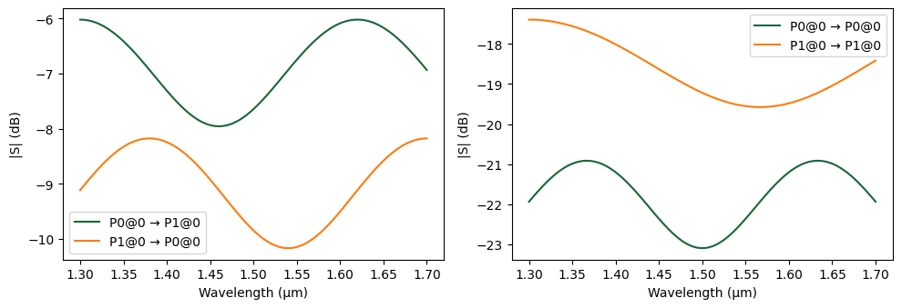
For practical reasons, we’ll first create a Touchstone file with data from a Tidy3D model simulation, instead of running an actual experiment. The following component is not practical, but it is a small example that provides an interesting S parameter curve.
[2]:
component = pf.Component("MAIN")
component.add(
"WG_CORE",
pf.Path((0, -2.5), 0.5)
.segment((0, -2))
.segment((0, -1.5), 0.2)
.segment((0, 1.5))
.segment((0, 2), 0.5)
.segment((0, 2.5)),
"SLAB",
*[pf.Rectangle(center=(0, i * 0.4), size=(2, 0.25)) for i in range(-4, 5)]
)
component.add("WG_CLAD", pf.envelope(component, 1, trim_y_min=True, trim_y_max=True))
component.add_port(component.detect_ports())
component.add_model(pf.Tidy3DModel(port_symmetries=[("P1", "P0")]), "Tidy3D")
component
[2]:
The S matrix values will be computed using 21 equally-spaced points in wavelength domain:
[3]:
s_matrix = component.s_matrix(pf.C_0 / np.linspace(1.3, 1.7, 21))
plt.plot(pf.C_0 / s_matrix.frequencies, np.abs(s_matrix["P0@0", "P0@0"]), label="Reflection")
plt.plot(pf.C_0 / s_matrix.frequencies, np.abs(s_matrix["P0@0", "P1@0"]), label="Transmission")
plt.xlabel("Wavelength (μm)")
_ = plt.legend()
Loading cached simulation from .tidy3d/pf_cache/SWB/fdtd_info-THG5WZVBAH54ET7QSWVZR3E66HXSADAFNPLW2S2MRULXTDLJA3CA.json.
Progress: 100%

The data is written to a Touchstone file to be loaded as if it were experimental data.
[4]:
_ = s_matrix.write_snp("data.s2p")
Loading S Matrix Data¶
Loading Touchstone files can be done with the load_snp function or the SMatrix.load_snp method. The former returns an array with the S matrix values and another with their corresponding frequencies, and the latter creates an S matrix object directly and is usually easier to use.
[5]:
loaded_s_matrix = pf.SMatrix.load_snp("data.s2p")
data_model = pf.DataModel(loaded_s_matrix, interpolation_method="linear")
The data model can be used just as any other model to generate S parameters for the component they are assigned to. The only condition that must be respected is that the number of ports/modes of the component must match the model’s.
For example, we can create a black-box components and use our experimental data model to include the component in larger systems with circuit models.
[6]:
black_box = pf.Component("BB")
black_box.add_port(pf.Port((0, 0), 0, "Strip"), "P0")
black_box.add_port(pf.Port((1, 0), 180, "Rib"), "P1")
black_box.add_model(data_model, "Data")
black_box
[6]:
[7]:
s_data = black_box.s_matrix(pf.C_0 / np.linspace(1.3, 1.7, 101))
plt.plot(pf.C_0 / s_matrix.frequencies, np.abs(s_matrix["P0@0", "P0@0"]), "o")
plt.plot(pf.C_0 / s_data.frequencies, np.abs(s_data["P0@0", "P0@0"]))
plt.xlabel("Wavelength (μm)")
_ = plt.ylabel("Reflection")
Progress: 100%

Interpolation¶
Note that the S matrix retrieved from the data model earlier used a different set of frequency points from the original. The data model computes the S parameters using linear interpolation by default, but that can be easily changed to a few other methods, documented in the data model constructor. Let’s use the "akima"
method for a smoother interpolation:
[8]:
model = pf.DataModel(loaded_s_matrix, interpolation_method="akima")
s_data = model.s_matrix(component, pf.C_0 / np.linspace(1.3, 1.7, 101))
plt.plot(pf.C_0 / s_matrix.frequencies, np.abs(s_matrix["P0@0", "P0@0"]), "o")
plt.plot(pf.C_0 / s_data.frequencies, np.abs(s_data["P0@0", "P0@0"]))
plt.xlabel("Wavelength (μm)")
_ = plt.ylabel("Reflection")
Progress: 100%

By default, the interpolation is applied to the magnitude and phases independently. It is also possible to interpolate using the real and imaginary components of the S parameters, but that usually leads to large phase jumps.