Layout design using gdstk#
In Tidy3D, complex structures can be defined via the third-party gdstk package. In this tutorial, we will illustrate how to use the package to define an integrated adiabatic coupler. For a tutorial on how to load a previously generated GDS file, please refer to this example.

Note that this tutorial requires gdstk, so grab it with pip install gdstk before running the tutorial or uncomment the cell line below.
Alternatively, the same layout design can be done using Photonforge, our photonic design automation tool.
We also provide a comprehensive list of other tutorials such as how to define boundary conditions, how to compute the S-matrix of a device, how to interact with tidy3d’s web API, and how to define self-intersecting polygons.
If you are new to the finite-difference time-domain (FDTD) method, we highly recommend going through our FDTD101 tutorials.
[1]:
# install gdstk
#!pip install gdstk
# standard python imports
import os
import gdstk
import matplotlib.pyplot as plt
import numpy as np
# tidy3d import
import tidy3d as td
Creating the geometry with gdstk#
In this section, we will construct an integrated adiabatic coupler as in the title image in this notebook using gdstk. If you are only interested in importing an already existing GDSII file, please refer to this tutorial.
We create a function that generates the coupler and returns the corresponding cell. The geometry is built by defining the cross-section of the device in the x-y plane. The cross section can be supplied at the top, bottom, or the middle of the device, specified by the parameter reference_plane. Here we choose to define the cross section on the base. There, the two arms of the device start at a distance wg_spacing_in apart, then come together at a coupling distance
wg_spacing_coup for a certain length coup_length, and then split again into separate ports. In the coupling region, the field overlap results in energy exchange between the two waveguides. The cell also includes a rectangle around the whole device, which we will use as substrate later. The waveguides use GDS layer 1 and the rectangle layer 0.
Here, we will only see how to define, export, and import such a device using gdstk. When importing the device, we can optionally dilate or erode its cross section via dilation. In a later example we will simulate the device and study the frequency dependence of the transmission into each of the ports.
[2]:
def make_coupler(
length: float,
wg_spacing_in: float,
wg_width: float,
wg_spacing_coup: float,
wg_spacing_side: float,
coup_length: float,
bend_length: float,
) -> gdstk.Cell:
"""Make an integrated coupler using the gdstk RobustPath object."""
input_length = length / 2 - coup_length / 2 - bend_length
if input_length <= 0:
raise ValueError("Device length must be larger than coupling length plus bending regions.")
delta = (wg_spacing_in - (wg_spacing_coup + wg_width)) / 2
turn_angle = 2 * np.arctan(delta / bend_length)
bend_radius = bend_length / 2 / np.sin(turn_angle)
coup = gdstk.RobustPath(
(-0.5 * length, wg_spacing_in / 2),
wg_width,
simple_path=True,
layer=1,
)
coup.segment((input_length, 0), relative=True)
coup.turn(bend_radius, -turn_angle)
coup.turn(bend_radius, turn_angle)
coup.segment((coup_length, 0), relative=True)
coup.turn(bend_radius, turn_angle)
coup.turn(bend_radius, -turn_angle)
coup.segment((0.5 * length, wg_spacing_in / 2))
arm_cell = gdstk.Cell("COUPLER_ARM")
arm_cell.add(coup)
cell = gdstk.Cell("COUPLER")
cell.add(gdstk.Reference(arm_cell))
cell.add(gdstk.Reference(arm_cell, x_reflection=True))
substrate = gdstk.rectangle(
(-device_length / 2, -(wg_spacing_in + wg_width) / 2 - wg_spacing_side),
(device_length / 2, (wg_spacing_in + wg_width) / 2 + wg_spacing_side),
layer=0,
)
cell.add(substrate)
return cell
We can also define some structural parameters. We consider the sidewall of the device to be slanted, deviating from the vertical sidewall by sidewall_angle. Positive sidewall_angle values corresponds to a typical fabrication scenario where the base of the device is larger than the top.
[3]:
### Lengths in micrometers
# Waveguide width
wg_width = 0.45
# Waveguide separation in the beginning/end
wg_spacing_in = 4
# Length of the coupling region
coup_length = 4
# Angle of the sidewall deviating from the vertical ones, positive values for the base larger than the top
sidewall_angle = np.pi / 6
# Reference plane where the cross section of the device is defined
reference_plane = "bottom"
# Length of the bend region
bend_length = 6
# Waveguide separation in the coupling region
wg_spacing_coup = 0.10
# Waveguide separation in the coupling region
wg_spacing_side = 4.0
# Total device length along propagation direction
device_length = 25
[4]:
# Create a gds cell to add our structures to
coup_cell = make_coupler(
device_length,
wg_spacing_in,
wg_width,
wg_spacing_coup,
wg_spacing_side,
coup_length,
bend_length,
)
# Create a library for the cell and save it for future use
gds_path = "coupler.gds"
if os.path.exists(gds_path):
os.remove(gds_path)
lib = gdstk.Library()
lib.add(coup_cell, *coup_cell.dependencies(True))
lib.write_gds(gds_path)
Set up Geometries#
Next, we can construct tidy3d geometries from the GDS cell we just created, along with other information such as the axis, sidewall angle, and bounds of the “slab”. When loading GDS cell as the cross section of the device, we can tune reference_plane to set the cross section to lie at bottom, middle, or top of the generated Polyslab with respect to the axis. E.g. if axis=1,
bottom refers to the negative side of the y-axis, and top refers to the positive side of the y-axis. Additionally, we can optionally dilate or erode the cross section by setting dilation. A negative dilation corresponds to erosion.
Note, we have to keep track of the gds_layer and gds_dtype used to define the GDS cell earlier, so we can load the right components.
[5]:
# Define waveguide height
wg_height = 0.22
dilation = 0.02
substrate_geo = td.Geometry.from_gds(
coup_cell,
gds_layer=0,
gds_dtype=0,
axis=2,
slab_bounds=(-4, 0),
reference_plane=reference_plane,
)
arms_geo = td.Geometry.from_gds(
coup_cell,
gds_layer=1,
gds_dtype=0,
axis=2,
slab_bounds=(0, wg_height),
sidewall_angle=sidewall_angle,
dilation=dilation,
reference_plane=reference_plane,
)
Let’s plot the base and the top of the coupler waveguide arms to make sure it looks ok. The base of the device should be larger than the top due to a positive sidewall_angle.
[6]:
f, ax = plt.subplots(2, 1, figsize=(15, 6), tight_layout=True)
arms_geo.plot(z=0.0, ax=ax[0])
arms_geo.plot(z=wg_height, ax=ax[1])
ax[0].set_ylim(-5, 5)
_ = ax[1].set_ylim(-5, 5)
Set up Structures#
To make use of these new geometries, we need to load them into a td.Simulation as td.Structures with material properties.
We’ll define the substrate and waveguide mediums and then link them up with the Polyslabs.
[7]:
# Permittivity of waveguide and substrate
wg_n = 3.48
sub_n = 1.45
medium_wg = td.Medium(permittivity=wg_n**2)
medium_sub = td.Medium(permittivity=sub_n**2)
# Substrate
substrate = td.Structure(geometry=substrate_geo, medium=medium_sub)
# Waveguides
arms = td.Structure(geometry=arms_geo, medium=medium_wg)
structures = [substrate, arms]
Set up Simulation#
Now let’s set up the rest of the Simulation.
[8]:
# Spacing between waveguides and PML
pml_spacing = 1.0
# Simulation size
sim_size = list(arms_geo.bounding_box.size)
sim_size[0] -= 4 * pml_spacing
sim_size[1] += 2 * pml_spacing
sim_size[2] = wg_height + 2 * pml_spacing
sim_center = list(arms_geo.bounding_box.center)
sim_center[2] = 0
# grid size in each direction
dl = 0.020
### Initialize and visualize simulation ###
sim = td.Simulation(
size=sim_size,
center=sim_center,
grid_spec=td.GridSpec.uniform(dl=dl),
structures=structures,
run_time=2e-12,
boundary_spec=td.BoundarySpec.all_sides(boundary=td.PML()),
)
Note: Tidy3D is warning us that our Simulation does not contain sources. In this case, since we are using the simulation as a demonstration and are not running any simulations, we may safely ignore this warning throughout this notebook.
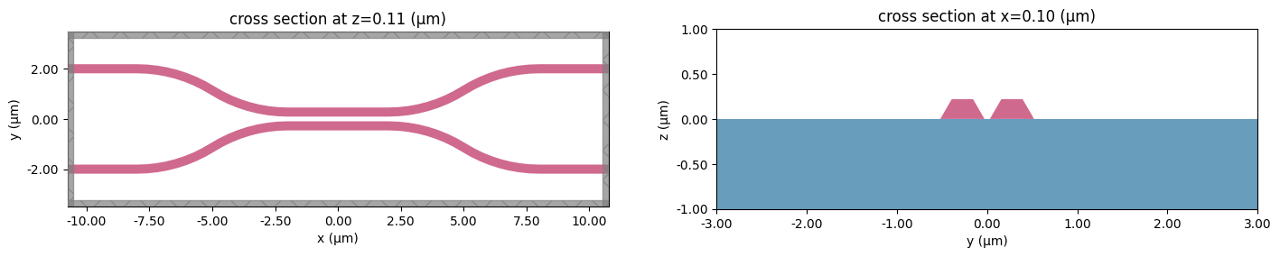
Plot Simulation Geometry#
Let’s take a look at the simulation all together with the PolySlabs added. Here the angle of the sidewall deviating from the vertical direction is 30 degree.
[9]:
fig, (ax1, ax2) = plt.subplots(1, 2, figsize=(17, 5))
sim.plot(z=wg_height / 2, lw=1, edgecolor="k", ax=ax1)
sim.plot(x=0.1, lw=1, edgecolor="k", ax=ax2)
ax2.set_xlim([-3, 3])
_ = ax2.set_ylim([-1, 1])