Fiber Ports

Ports are the used in PhotonForge to represent connections that use waveguides constructed from a technology’s layers and extrusion profiles. Fiber ports are used to create similar connections via waveguides outside the technology’s specifications, such as an optical fiber, which is the most common use of this class, hence its name.

This type of port is specified in 3D space by a position and an input vector, similarly to a Gaussian port. It also requires the specification of it cross-sectional geometry from planar structures and the media they represent. These structures have no representation in the component layout, so they are not exported to GDSII or OASIS files, for example.

Fiber port

[1]:
import photonforge as pf
import tidy3d as td
import numpy as np

tech = pf.basic_technology()
pf.config.default_technology = tech

Port Cross-Section

The cross-section of a fiber port is described by a list of planar structures and the media associated to them once the cross-section is extruded into a 3D waveguide. As a simple example, we can create a conventional single-mode optical fiber as follows. Note that the port size is considerably smaller than the full fiber cladding region, because it is only large enough to support the mode confined in the core region. Furthermore, the core is sligthly non-circular to help with the LP mode orientations.

[2]:
fiber_port = pf.FiberPort(
    center=(-1, 0, 0.11),
    input_vector=(1, 0, 0),
    size=(13, 13),
    extrusion_limits=(-100, 1),
    cross_section=[
        (pf.Circle(62.5), td.Medium(permittivity=1.445**2)),
        (pf.Circle((4.24, 4.2)), td.Medium(permittivity=1.46**2)),
    ],
    num_modes=1,
    target_neff=1.46,
)

_ = pf.tidy3d_plot(fiber_port)
../_images/guides_Fiber_Ports_3_0.png

Similarly to Port instances, we can export a mode solver to inspect the fiber port’s modes or compute the modes directly with the port_modes function.

[3]:
freqs = [pf.C_0 / 1.55]

mode_solver = pf.port_modes(fiber_port, freqs)
mode_solver.plot_field("E", mode_index=0, f=freqs[0], robust=False)
mode_solver.data.to_dataframe()
Loading cached simulation from .tidy3d/pf_cache/PYW/ms_info-NVD55DHUNSDOQM4KBOHJTZRSW3PZVWCZ262OC2SOPUBW7O4237KQ.json.
Progress: 100%
[3]:
wavelength n eff k eff TE (Ey) fraction wg TE fraction wg TM fraction mode area
f mode_index
1.934145e+14 0 1.55 1.455943 0.0 0.999998 0.998012 0.997799 47.043027
../_images/guides_Fiber_Ports_5_2.png

The fiber cross-section is always centered around the origin. The origin is placed at the port’s center normal to its input vector, which is the extrusion direction of the waveguide. The extrusion extends behind and in front of the cross-section plane according to the extrusion_limits.

We can show that by adding the port to a component, in this case, an inverse taper with parabolic profile. First we see that the component layout does not include any geometry from the fiber port:

[4]:
taper_length = 20
taper_tip = 0.1
taper_width = pf.Expression(
    "u",
    [
        ("w0", taper_tip),
        ("dw", 0.5 - taper_tip),
        ("width", "w0 + dw * u^2"),
        ("derivative", "dw * 2 * u"),
    ],
)

taper = pf.Component("TAPER")

# Taper geometry
taper.add(
    "WG_CORE",
    pf.Path((0, 0), taper_tip)
    .segment((taper_length, 0), taper_width),
    "WG_CLAD",
    pf.stencil.linear_taper(widths=(9, 3), length=taper_length),
)

# Ports
taper.add_port(pf.Port((taper_length, 0), 180, "Strip"), "P0")
taper.add_port(fiber_port, "P1")

taper
[4]:
../_images/guides_Fiber_Ports_7_0.svg

With the tidy3d_plot utility we can quickly inspect the extruded geometry and see the fiber port in full:

[5]:
_ = pf.tidy3d_plot(taper, z=0.11)
../_images/guides_Fiber_Ports_9_0.png

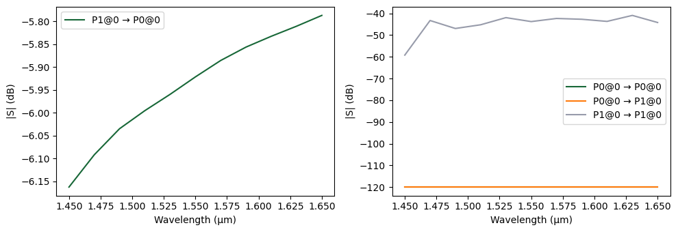
We can evaluate the coupling by computing the component’s S parameters with a Tidy3D model. Note the use of symmetry to force the correct fiber mode from the degenerate pair of LP fiber modes.

[6]:
taper.add_model(pf.Tidy3DModel(symmetry=(0, -1, 0)), "Tidy3D")

s = taper.s_matrix(pf.C_0 / np.linspace(1.45, 1.65, 11), model_kwargs={"inputs": ["P1"]})
_ = pf.plot_s_matrix(s, y="dB")
Loading cached simulation from .tidy3d/pf_cache/3YT/fdtd_info-B4PKYFZY66HOYTH3IHX7TB7N3OQKOJNDPBYIIBAOMKDKMK5OEK5A.json.
Loading cached simulation from .tidy3d/pf_cache/3YT/ms_info-BDPKSTSGWD4UOZGDUUZNXKBBHJXSZD4NC3GFFVUS6SFZZGOQCV2Q.json.
Loading cached simulation from .tidy3d/pf_cache/3YT/ms_info-IJBR2ILJP7TJNZLZPULY3LVYIW5PJAVG5PFWMWJDAS46TSRVW5NQ.json.
Progress: 100%
../_images/guides_Fiber_Ports_11_1.png

As an example of simple analysis, we can check the effect in the coupling once the fiber is tilted by 2° downwards (lateral rotations have to be accompanied by a removal of the symmetry plane). The mode solver will find non-physical modes when the angle is included, so we add another mode to it, to make sure we find the correct one.

[7]:
angle = -1 * np.pi / 180.0
fiber_port.input_vector = (np.cos(angle), 0, np.sin(angle))
fiber_port.num_modes = 2

_ = pf.tidy3d_plot(taper, y=0)
../_images/guides_Fiber_Ports_13_0.png
[8]:
s = taper.s_matrix(pf.C_0 / np.linspace(1.45, 1.65, 11), model_kwargs={"inputs": ["P1"]})
_ = pf.plot_s_matrix(s, y="dB", input_ports=["P1"])
Loading cached simulation from .tidy3d/pf_cache/3YT/fdtd_info-WDJGWZFGYWBHXBZCILBMBTADOEZNICFSTUFFXBNF7K5JRKIEGBAQ.json.
Loading cached simulation from .tidy3d/pf_cache/3YT/fdtd_info-M4537MI4PE5STVBWOP76XFNGZWLHZFSBKEM34WXLFXED2MOYQQYQ.json.
Loading cached simulation from .tidy3d/pf_cache/3YT/ms_info-IPZHOUTEWDJ3QW4CRQTTBVRNX4FLJYGASPTPVMAJO6YHMZNFDSSA.json.
Loading cached simulation from .tidy3d/pf_cache/3YT/ms_info-NI7Q2SBHU5EBFHN3ACGWFW33WHLFUIVNVL6KJ76UVIJTEQPNPIEQ.json.
Progress: 100%
../_images/guides_Fiber_Ports_14_1.png